当前位置: 网站首页 >> 学院新闻 >> 正文
学院新闻

澳门网投官网商务英语专业教研室获批省级优秀基层教学组织

发布者: [发表时间]:2021-03-16 [来源]: [浏览次数]:

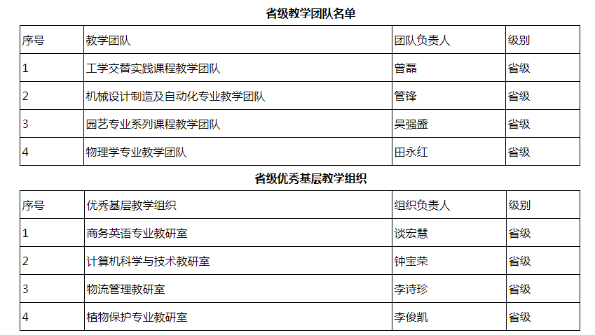
近日,湖北省教育厅下发了《省教育厅关于公布2020年湖北高校省级教学团队及优秀基层教学组织名单的通知》,我校4个教学团队和4个基层教学组织入选,澳门网投官网申报的商务英语专业教研室荣获“省级优秀基层教学组织”荣誉称号

澳门网投官网商务英语专业为湖北省一流本科专业,在武书连专业排名连续三年位列A类专业。商务英语专业教研室师资力量雄厚,有专任教师22名,其中有博士3名。自2012年商务英语专业成立以来,获湖北省高等学校教学成果奖 1 项;获国家社科基金项目 1 项,教 育部产学协同育人项目 1 项,湖北省社科基金项目 1 项,教育厅哲学社会重大项目 1 项,教 育厅一般项目和青年项目 6 项,国家大学生创新创业项目 1 项,湖北省大学生创新创业项目 6 项,3 人在省级及以上教学比武中获奖,2 人获评“湖北青年教学能手”称号。教师指导学生参加“全国商务英语知识竞赛”、“创新创业”、“演讲与辩论”和“商务英语翻译”等学科竞赛屡获大奖。教研室还开展了教学改革,在2019级商务英语专业学生中组建了“卓越国际人才”实验班。